フェリ磁性体における磁壁ダイナミクスの新潮流:慣性・相対論・双安定性
- 執筆日: 2026-03-24
- トピック: フェリ磁性体の磁壁ダイナミクス(慣性・相対論的挙動・直流電流駆動の双安定性)
- 注目論文: arXiv:2603.18722
- 参照した関連論文数: 8本
1. 導入:なぜ今、磁壁ダイナミクスが再び熱くなっているのか
磁壁(magnetic domain wall, DW)とは、磁化の向きが一方から他方へと連続的に回転する空間的な境界領域である。スピントロニクス研究の最前線では、この磁壁を「情報の担い手」として制御しようとする「レーストラックメモリ」構想が2000年代から議論されてきた。磁壁を電流で動かし、ナノワイヤ上の決まった場所に「ビット」として格納するというアイデアだ。
しかし今、磁壁ダイナミクスの研究は単なるメモリへの応用にとどまらず、より根本的な物理現象へと向かっている。キーワードは「相対論的挙動」と「スピン慣性」である。
磁壁はある意味で粒子のように振る舞う。この「粒子」はスピン波(マグノン)を伝える媒質の中を走っており、その最大速度はスピン波の群速度によって決まる。これは特殊相対論でいう光速制限に対応しており、磁壁がスピン波速度に近づくと幅が縮み、その上限を超えることができない。この「磁気の特殊相対論」は純粋な物理的面白さとともに、テラヘルツ(THz)領域での磁気デバイス動作という技術的含意を持つ。
さらに、これまで「過渡的にのみ現れる効果」と見なされてきたスピン慣性(spin inertia)が、実は定常的な動作モードをも根本から変えることが、2026年3月に発表された注目論文(arXiv:2603.18722)によって示された。それは「直流電流(DC)の向きを変えずに電流の大きさだけを変えることで、磁壁の進行方向が可逆的に切り替わる」という、これまでの常識を覆す現象である。

図1:フェリ磁性体中のヘッドツーヘッド(head-to-head)磁壁の構造模式図(左)と、直流電流密度
2. 解くべき問い:「磁壁は直流電流で逆向きに動けるか?」
磁壁の電流駆動は、スピン移行トルク(spin transfer torque, STT)またはスピン軌道トルク(spin-orbit torque, SOT)によって引き起こされる。通常、電流方向が磁壁の進行方向を決める:電流の向きを変えれば磁壁も逆走し、同じ方向の電流に対しては磁壁は一方向にしか動かない。
フェリ磁性体では、二つの反強磁性結合した副格子の角運動量が打ち消し合う「角運動量補償点」(angular momentum compensation point, AMCP)付近で、磁壁に質量的な振る舞いが現れることが知られていた。しかし従来の解釈では、この「質量」は過渡的な振る舞い(電流をオンした瞬間の加速・減速)に影響するだけで、十分に時間が経過した定常状態は質量の有無によらず同じだとされてきた。
注目論文(2603.18722)が提起した問いは:「もし慣性(質量)効果が強く現れたとき、フェリ磁性体の磁壁は定常状態においてもこれまでにない振る舞いをするのではないか?」というものである。
答えはYesだった。磁壁傾斜角のダイナミクスが「双安定ポテンシャル」の中の粒子に相当するとき、慣性によって二つの安定状態のどちらかに落ち込むことができる。そして二つの安定状態は逆向きの速度に対応する。これが「可逆的な磁壁運動」の本質だ。
3. 注目論文は何を新しく示したのか
双安定ポテンシャルと慣性がもたらす逆向き運動
arXiv:2603.18722(K. Y. Jing, X. R. Wang, H. Y. Yuan)は、フェリ磁性ナノワイヤ中の磁壁ダイナミクスを集合座標(collective coordinate)法で定式化し、磁壁の位置
ここで
この方程式は、
このポテンシャルはパラメータ
(電流 ):ポテンシャルに二つの極小(双安定)が存在する (電流 ):ポテンシャルに極小は一つだけになり、定常速度はゼロになる
二つの安定点
慣性がない(

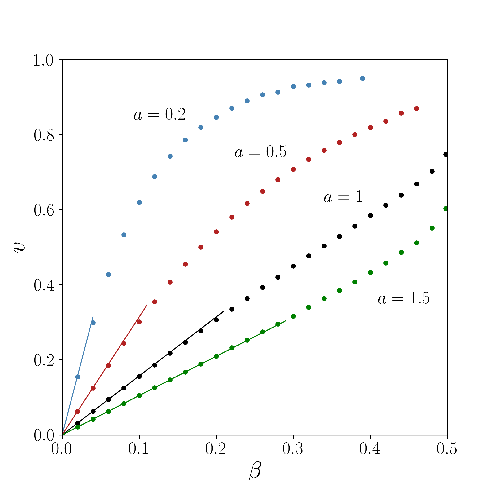
図2:異なる電流密度(
数値検証と臨界電流密度の分析
論文はさらに、マイクロマグネティクスシミュレーション(LLG 方程式の数値解)によってこの予測を検証した。図3に示すように、電流密度

図3:数値計算による検証結果。(a)磁壁速度の電流密度依存性(前進・後退の両ブランチが
4. 背景と文脈:この論文はどこに位置づくか
フェリ磁性体の角運動量補償点がなぜ特別か
フェリ磁性体(ferrimagnet)は二つ以上の磁気副格子が反強磁性的に結合した磁性体であり、代表的な材料は GdFeCo(ガドリニウム-鉄-コバルト合金)や YIG(イットリウム鉄ガーネット)など。净磁化(net magnetization)が有限であるため外部磁場に応答できる一方で、温度や組成を調整することで净角運動量をゼロ(AMCP)に近づけられる。
AMCP では、ネール(Néel)ベクトルで記述した運動方程式に
2025年8月に発表された実験論文(arXiv:2508.13950, Diona et al.)は、非晶質フェリ磁性体 GdFeCo において磁壁が「相対論的」に振る舞うことを実証した。電流誘起の磁壁速度がスピン波群速度(spin-wave group velocity)
(

図4:非晶質フェリ磁性体 GdFeCo での電流誘起磁壁速度測定結果(Diona et al., 2025)。異なる Gd 組成の三サンプルについて速度が異なるスピン波速度(
非均一系における「ロケット力学」
2026年1月の論文(arXiv:2601.21068, Diona et al.)は、組成が空間的に勾配している非均一フェリ磁性体における磁壁の「ロケット的」加速を予測した。磁壁の全質量
強磁性体でのスピン慣性との共鳴
同じく2026年3月に発表された arXiv:2603.10310(Bassant et al.)は、強磁性体における**スピン慣性(spin inertia)**効果が磁壁ダイナミクスをどう変えるかを分析した。通常の Landau-Lifshitz-Gilbert(LLG)方程式はスピン慣性を含まないが、ネルキング(Nöring)項と呼ばれる2階時間微分項を導入すると「質量を持つ」磁壁となる。この論文では、減衰なし(
5. メカニズム・解釈・比較:「双安定」はなぜ生じるか
ウォーカー崩壊との対比
磁壁ダイナミクスの教科書的な説明では、「ウォーカー崩壊(Walker breakdown)」という概念が重要だ。駆動力(磁場または電流)が閾値(ウォーカー限界)を超えると、磁壁の傾斜角
2603.18722 の注目論文が示した双安定性は、ウォーカー崩壊とは本質的に異なる。双安定領域では
また、ウォーカー崩壊を回避するための手法として知られていた反強磁性体系(後述)と比べた場合、フェリ磁性体の双安定機構は「同一電流で双方向制御」という別の特徴を持つ。
反強磁性体磁壁との比較
arXiv:2509.22241(Theodorou & Komineas, 2025)は、反強磁性体(antiferromagnet, AFM)における磁壁がスピン軌道トルクによってどのように動くかを理論・数値的に分析した。
AFM 磁壁は本質的に「質量がない(or 非常に小さい)」系に近い。この論文の主な発見は:(i)スピン電流の偏極方向が面内方向のとき磁壁が定常的に伝播する、(ii)面外偏極では磁壁が歳差運動する、(iii)複合偏極では振動的な運動が生じる、である。特に、面内偏極駆動での磁壁速度は解析的に

図5:反強磁性体(AFM)中の磁壁プロファイルの典型的なスナップショット(Theodorou & Komineas, 2025)。AFM 磁壁は質量がほぼゼロで高速動作が可能だが、フェリ磁性体の双安定性とは異なる動力学を示す。CC BY 4.0 (arXiv:2509.22241)
フェリ磁性体(特に AMCP 付近)と AFM を比べると、フェリ磁性体は「調整可能な質量」を持ち、磁気モーメントが有限なため外部磁場や通常の STT/SOT で操作しやすい一方、AFM は最高速だが電気的読み出しや操作が難しいというトレードオフがある。2603.18722 の双安定性は、フェリ磁性体ならではの「慣性の質的効果」であり、AFM では生じにくいメカニズムである。

図6:AFM 磁壁の定常速度(数値計算)と解析近似(
6. 材料・手法・応用への広がり
ニューロモルフィックデバイスとしての磁壁
磁壁の「自走」現象を利用した革新的なデバイス構想が arXiv:2508.14252(Brock et al., 2025)によって提案された。Co-Gd フェリ磁性薄膜の局所的な交換結合(lateral exchange coupling, LEC)を工学的に制御することで、磁壁が電流なしに「自発的に」走り、かつ自動的にリセットされるニューロン型デバイスを実現した。
具体的には、TM(遷移金属)優勢領域を RE(希土類)優勢領域の中に埋め込み、LEC によって引き起こされる自発磁化反転(磁壁の自走)を「ニューロンの漏洩」として利用する。スピン軌道トルク(SOT)による電流パルスが「ニューロンへの入力」に対応し、磁壁が積分的に動いては漏洩リセットするという「漏洩積分発火(leaky integrate-and-fire)」モデルを磁気デバイスで実装した。

図7:CoGd フェリ磁性体トラックにおける自走磁壁の模式図と実験結果(Brock et al., 2025)。LEC によって磁壁が境界方向へ引き寄せられ自発的に走る様子を示す。SOT 電流によってリセットできる。CC BY 4.0 (arXiv:2508.14252)

図8:SOT 電流パルスを「シナプス入力」として与えたときの磁壁ニューロンの応答(Brock et al., 2025)。複数の連続パルスに対して磁壁位置が積分的に移動し、電流停止後には LEC によって自動リセットされる。CC BY 4.0 (arXiv:2508.14252)
この研究は、2603.18722 で示された「電流強度で方向制御」という概念と組み合わせた場合、単純な二値記憶を超えた「電流プログラマブルな自律ダイナミクス」実現の可能性を示唆する。
磁性トポロジカル絶縁体を用いた制御可能なピン止め
arXiv:2510.10369(Hoque & Bhanja, 2025)は、磁気トポロジカル絶縁体(MTI)と強磁性ナノワイヤを組み合わせることで、従来のトポグラフィカルなノッチによるピン止め(pinning)を電気的に制御可能なピン止めに置き換えることを提案した。MTI ナノバーとの交差点で生じる交換相互作用が磁壁のピン止めポテンシャルを生成し、外部電流を変えることでその深さを制御できる。

図9:磁気トポロジカル絶縁体(MTI)を用いたプログラマブルピン止め構造の模式図(Hoque & Bhanja, 2025)。MTI ナノバーと強磁性ナノワイヤの交差部で交換相互作用が磁壁ピン止めポテンシャルを生成し、電流によって制御できる。CC BY 4.0 (arXiv:2510.10369)
DW スカーミオン:トポロジカル磁壁テクスチャの動力学
arXiv:2504.12653(Kim et al., 2025)は、反強磁性体中の磁壁スカーミオン(domain-wall skyrmion, DWSK)の電流駆動ダイナミクスを理論・数値的に解析した。通常の反強磁性スカーミオンではホール角がほぼゼロになるのに対して、DW スカーミオンは磁壁上に局在したトポロジカル構造のため、異方的なスピン配置から生じる有限のホール角が観測される。電流方向の特定の「主軸」に一致した場合のみスカーミオンが直進する条件も導出された。
磁壁上のスカーミオンという概念は、磁壁そのものの制御(並進・方向)と、その上に乗ったトポロジカル情報体(スカーミオン)の制御を同時に行えるという二重の自由度を持つ点で独自の可能性を持つ。
確率的磁壁ダイナミクスと AI 応用
arXiv:2507.17193(Wang et al., 2025)は、磁壁の熱ゆらぎによる確率的運動をそのまま「ベイズ確率」の源として活用するスピントロニクス計算ハードウェアを提案した。CIFAR-10 画像分類において通常の 28 nm CMOS 実装と比較して 7 桁の効率向上を主張するとともに、「不確かさを定量化できる AI」という次世代要件への対応を示した。磁壁の確率的ダイナミクスという従来「ノイズ」として排除されていた特性が、逆に「リソース」として活用される視点の転換は、今後の磁気デバイス研究の一つの方向性を示している。
7. 基礎から理解する
磁壁の微視的構造とエネルギー
磁性体の中で磁化の向きが連続的に変化する領域が**磁壁(domain wall)**である。典型的な1次元磁壁の中で磁化角度
という形(Walker profile)で変化する。ここで
磁壁の全エネルギー(単位面積当たり)は:
この量が小さいほど磁壁を作るコストが低い。
Thiele 方程式:磁壁の「粒子的」記述
磁壁を1個の粒子として扱う「集合座標」近似では、Thiele 方程式が基本記述式となる:
ここで、
スピン移行トルクとスピン軌道トルク
**スピン移行トルク(STT)**は、スピン偏極した電流が磁気テクスチャを通過する際に角運動量を移行することで生じる:
**スピン軌道トルク(SOT)**は重金属/強磁性体界面でスピンホール効果を利用して生じる:
フェリ磁性体の角運動量補償点
フェリ磁性体は二副格子モデルで記述できる。副格子1(磁化
磁化補償点(MCP):
AMCP では、ネール(Néel)ベクトルで記述した方程式においてネールベクトルの運動方程式が「反強磁性型」に近づく。一般に磁壁速度
Lorentz 収縮と速度限界
反強磁性的に結合した二副格子系では、磁壁はサイン-ゴルドン(sine-Gordon)方程式の解として記述できるソリトンになる:
を示し、
8. 重要キーワード10個の解説
1. 磁壁(Domain Wall, DW) 強磁性・フェリ磁性体において、隣接する磁区の間で磁化方向が連続的に回転する遷移領域。Bloch 壁(磁化が面外で回転)と Néel 壁(面内で回転)がある。幅
2. 角運動量補償点(AMCP) フェリ磁性体において二副格子の角運動量(スピン密度)が相殺し、净スピン密度
3. スピン慣性(Spin Inertia) 磁化方向の変化に対する「質量的な応答」。通常の Landau-Lifshitz-Gilbert 方程式には現れないが、Nöring 項(2階時間微分項)を加えると現れる:
4. 双安定ポテンシャル(Bistable Potential) 一つの系が二つの安定状態を持つポテンシャルエネルギー地形。本記事の文脈では、磁壁傾斜角
5. ウォーカー崩壊(Walker Breakdown) 磁壁駆動力が臨界値(ウォーカー限界)を超えると、傾斜角
6. スピン移行トルク(STT) スピン偏極電流が磁気テクスチャを通過する際に局所的な磁化方向に角運動量を移行する効果。STT による磁壁速度はアダバテック項(
7. スピン軌道トルク(SOT) 重金属(Pt、Wなど)のスピンホール効果によって生成されたスピン流が隣接強磁性層に注入されることで生じるトルク。スピンホール角
8. ジャロシンスキー・守谷相互作用(DMI) 隣接スピン間の非対称な交換相互作用
9. 磁壁スカーミオン(Domain-Wall Skyrmion) 磁壁上に局在したトポロジカルな磁気テクスチャ(磁気的渦巻き)。バルクスカーミオンのトポロジカル数
10. サイン-ゴルドンソリトン(Sine-Gordon Soliton) 方程式
9. まとめと今後の論点
今回取り上げた一連の研究は、「磁壁は電流の向きで一方向にしか動かせない」という常識に対して、複数の角度から異議を唱えている。
arXiv:2603.18722 の注目論文は、フェリ磁性体の AMCP 付近で電流の「大きさ」だけで磁壁の進行方向が切り替わるという双安定性を、傾斜角の慣性ダイナミクス(双安定ポテンシャル中の質量粒子)として理論的に解明した。この発見の意義は大きく三点にまとめられる:
(1)慣性が定常状態を変える:スピン慣性はこれまで過渡現象にのみ影響すると思われていたが、定常的な運動モードの多様性を生み出せる。
(2)デバイス設計の新展開:電流の大きさという一つのアナログ量で磁壁の双安定を制御できるため、磁場センサや単一ポート可変デバイスへの応用が提案されている(図4の磁場センサ模式図)。
(3)「磁気慣性」の普遍性:同時期の論文(2603.10310 の強磁性体スピン慣性、2601.21068 の非均一フェリ磁性体の変数質量)は、慣性効果がさまざまな磁壁系で普遍的に現れることを示唆する。
今後の重要な論点としては、以下が挙げられる:
第一に、実験的実証:2603.18722 の理論予測はマイクロマグネティクスシミュレーションで確認されているが、実際の GdFeCo や類似フェリ磁性体で双安定的な逆転が観測されるかどうかは未確認である。AMCP 付近の組成制御や温度制御が重要な実験パラメータとなる。
第二に、有限温度・熱ゆらぎ効果:双安定ポテンシャルが存在するとき、熱ゆらぎはどちらの安定点に落ちるかの確率に影響する。確率的磁壁ダイナミクスの活用(2507.17193 的なアプローチ)と双安定性の組み合わせは、物理的確率コンピューティングの新しい方向性となりうる。
第三に、反強磁性体・フェリ磁性体系の統一的理解:AMCP 付近のフェリ磁性体は「反強磁性的ダイナミクス」への連続的な接続を持つ。2509.22241 の AFM 磁壁解析との統一的な枠組みの構築が理論的に重要な課題である。
第四に、磁壁スカーミオンとの統合:2504.12653 の反強磁性 DW スカーミオン研究が示すように、トポロジカルな内部自由度と磁壁の並進自由度の結合は複雑で豊かなダイナミクスを生む。フェリ磁性体上でも同様の DW スカーミオンが生成・制御できれば、情報密度のさらなる向上につながる。

図10:双安定磁壁ダイナミクスを利用した磁場センサの提案概念図(Jing et al., 2026)。電流強度を調整することで磁壁の前進・後退を切り替え、わずかな磁場変化を「変位」として高感度に検出する。CC BY 4.0 (arXiv:2603.18722)
10. 参考にした論文一覧
| No. | arXiv ID | 著者 | タイトル | 役割 | ライセンス |
|---|---|---|---|---|---|
| 1 | 2603.18722 | K. Y. Jing, X. R. Wang, H. Y. Yuan | Reversible Steady Domain-Wall Motion Driven by a Direct Current | 注目論文 | CC BY 4.0 |
| 2 | 2603.10310 | A. L. Bassant et al. | Spin Inertia as a Driver of Chaotic and High-Speed Ferromagnetic Domain Walls | 強磁性体スピン慣性・比較対象 | arXiv standard |
| 3 | 2601.21068 | P. Diona et al. | Rocket-like Dynamics of Ferrimagnetic Domain Walls in Graded Materials | 非均一フェリ磁性体の変数質量相対論 | arXiv standard |
| 4 | 2508.13950 | P. Diona, L. Maranzana, S. Artyukhin, G. Sala | Observation of relativistic domain wall motion in amorphous ferrimagnets | 相対論的DW運動の実験実証 | CC BY-NC-ND 4.0 |
| 5 | 2509.22241 | G. Theodorou, S. Komineas | Antiferromagnetic domain walls under spin-orbit torque | AFM系との比較・別手法 | CC BY 4.0 |
| 6 | 2508.14252 | J. A. Brock et al. | Engineering and exploiting self-driven domain wall motion in ferrimagnets for neuromorphic computing | ニューロモルフィック応用 | CC BY 4.0 |
| 7 | 2510.10369 | A. Hoque, S. Bhanja | Controllable Domain Wall Memories with Magnetic Topological Insulator | デバイス応用・ピン止め制御 | CC BY 4.0 |
| 8 | 2504.12653 | W. Kim, J. S. Seo, S. K. Kim | Current-driven dynamics of antiferromagnetic domain-wall skyrmions | DWスカーミオン・トポロジカル拡張 | arXiv standard |
| 9 | 2507.17193 | T. Wang et al. | Spintronic Bayesian Hardware Driven by Stochastic Magnetic Domain Wall Dynamics | 確率的DW・AI応用 | arXiv standard |